A new study from Europe suggests that coronavirus immunity may last from six to 12 months.
This conclusion is based on statistics from a study that examined human immunity to the four coronaviruses that cause the common cold.
Determining the actual duration of COVID-19 immunity is a crucial detail for concepts such as vaccination campaigns, colony immunity and "immunization passports", as well as other official protocols aimed at reducing the spread of disease, before the treatment becomes widely available.
Experts, including Dr. Anthony Fauci and World Health Organization (WHO) scientists, have warned that the coronavirus is unlikely to be eradicated and that COVID-19 may never go away.
Researchers from the Netherlands believe that if this new virus behaves like the other four coronaviruses that cause the common cold, the antibodies may not provide lasting immunity.
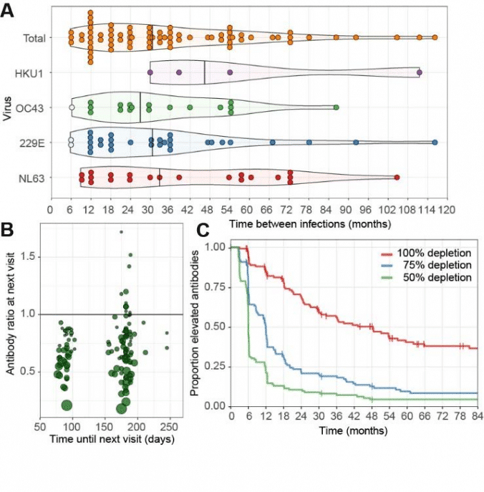
Protection from other coronaviruses may last from six to 12 months, according to a brand new study.
The researchers looked at the medical records of 10 men over the age of 35 to determine antibody levels to any one of the four seasonal human coronaviruses.
The men were tested at 3 or 6 months, and the researchers found that "the protective immunity to coronaviruses lasts for a surprisingly short time."
The researchers' observations of these viruses resulted in "frequent re-infection at 12 months post-infection and a significant decrease in antibody levels at 6 months post-infection".
If the new coronavirus exhibits the same, then there may be no point in talking about "immunization passports" and herd immunization.
The researchers noted that human coronaviruses are "biologically distinct" and "have little in common other than causing the common cold." But SARS-CoV-2 doesn't have to be similar to either of them to follow the same immune pattern.
Earlier reports detailing the so-called "immunization passport" stated that one of the main problems with this effort is that we do not know how long the immunity of COVID-19 will last.
According to the New York Times, scientists who studied the matter and compared COVID-19 to SARS and MERS concluded that the protective effect could last from one to eight years. But COVID-19 hasn't been around long enough to test any of this.
It is now certain that COVID-19 patients will re-infect soon after cure. Researchers from the CDC in South Korea have recently demonstrated that the cases of "relapsing" reported around the world are not recurrent.
Additional COVID-19 immunization data will be available in the coming months. This new study may seem like bad news, but it's not necessarily a bad thing.
No matter how long immunity lasts, if this virus cannot be eradicated, we still have to learn to live with it.
However, drugs, treatment options and vaccines can help us better manage COVID-19.
Also, this study does have some limitations and more research is needed to confirm its findings.
The researchers noted that the study subjects were male only and that they were unable to sequence the viral genome during infection, factors that may have affected their findings.
Furthermore, there is no indication that SARS-CoV-2 necessarily exhibits the same behavior as other coronaviruses.
In addition, other researchers have observed a strong immune response in some COVID-19 patients, speculating that past infection with a milder human coronavirus prior to COVID-19 may have contributed to the strong immune response.
Special Report: Fighting The New Coronavirus
