The first animal study results released by a Chinese team showed that the novel coronavirus inactivation vaccine is safe and effective in rhesus monkeys.
On April 20, a team led by Qin Chuan's team at the Institute of Medical Experimental Animals, Chinese Academy of Medical Sciences, published the research article "Rapid development of an inactivated vaccine for SARS-CoV-2", the first publicly reported experimental animal study of a novel coronavirus vaccine, on bioRxiv, a biological science preprinted paper platform.
The COVID-19 pandemic caused by the new coronavirus has brought us an unprecedented crisis, posing a huge threat to human health and life and causing catastrophic losses to the global economy.
To date, there are no effective specific antiviral drugs or available vaccines against novel coronaviruses, so there is an urgent need for rapid development of effective novel coronavirus vaccines.
Researchers isolated multiple novel coronavirus strains from bronchoalveolar lavage fluid (BALF) from 11 hospitalized patients (including five ICU patients) infected with novel coronaviruses, four each from China and Italy and one each from Switzerland, the United Kingdom and Spain.
These 11 strains are widely scattered across phylogenetic trees constructed on the basis of all available sequences and represent, to some extent, the populations of viruses that are becoming endemic.
On this basis, the researchers selected CN2 strain for vaccine preparation, developed a purified and inactivated novel coronavirus vaccine candidate (hereinafter referred to as "candidate vaccine" or "the vaccine"), and conducted pilot production.
The vaccine induces the production of novel coronavirus-specific neutralizing antibodies in mice, rats and non-human primates.
These antibodies effectively neutralized 10 other representative novel coronavirus strains selected (CN1, CN3-CN5 and OS1-OS6), suggesting that they may have potential neutralizing power against novel coronavirus strains that are widely circulating worldwide.
Figure 1. Characterization of the new coronavirus inactivation vaccine
To evaluate the immunogenicity of the vaccine, no inflammation or other adverse effects were observed after the investigators administered different doses of the candidate vaccine to mice on day 0 and day 7, respectively, and the S protein of the novel coronavirus and RBD-specific IgG were rapidly produced in the serum of the immunized mice and reached a peak titer at week 6.
RBD-specific IgG accounts for half of the antibodies produced in response to S protein induction, suggesting that RBD is the primary immunogen, which also closely resembles the serological profile of patients in recovery.
The vaccine induced higher titers of S-protein-specific antibodies compared to serum from recovering patients.
Next, the investigators used a micro-neutralization assay (MN50) to determine the levels of novel coronavirus-specific neutralizing antibodies over time.
The results showed that neutralizing antibodies to high-dose immunization appeared at week 1 after initial immunization, increased significantly at week 2 after booster immunization, and peaked at week 7, whereas no novel coronavirus-specific antibody response was detected in the control group.
Similar results were obtained by the researchers in rats and in experiments with different toxic strains.
Figure 2. Neutralizing antibody response after immunization with a novel inactivated coronavirus vaccine
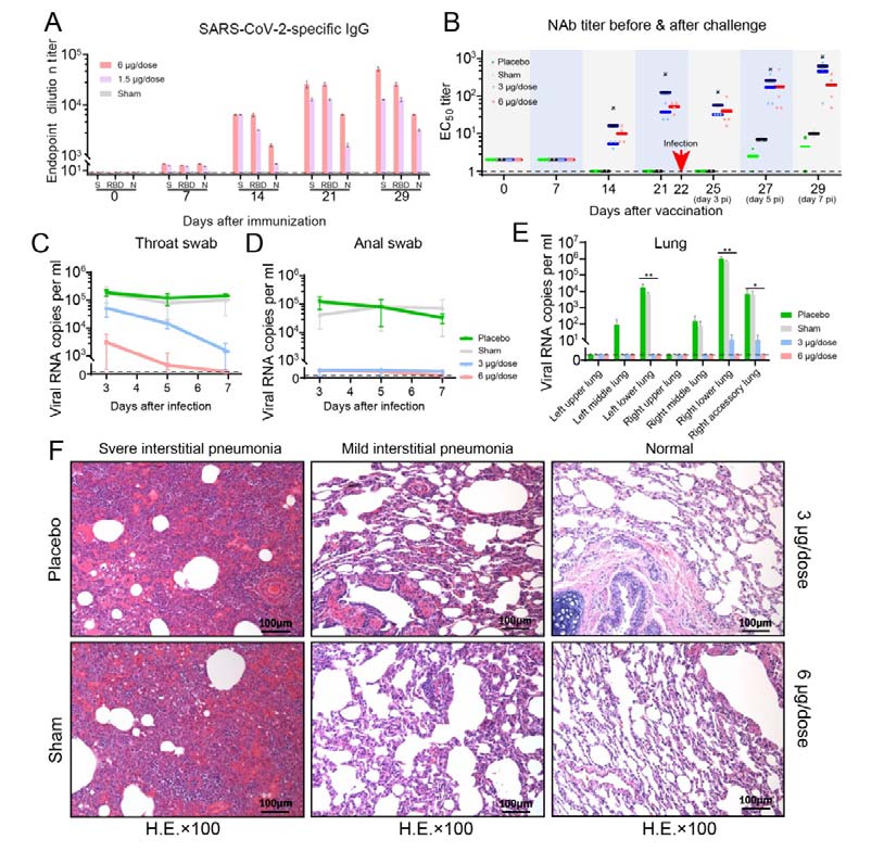
Subsequently, the researchers conducted tapping experiments in vaccine-immunized rhesus monkeys to evaluate vaccine immunogenicity and protective effects.
The investigators vaccinated rhesus monkeys at different doses (3 μg and 6 μg) on days 0, 7, and 14 and showed that S-protein-specific IgG and neutralizing antibodies were induced at week 2 and continued to increase at week 3, with antibody titers similar to those in the serum of recovering patients with novel coronavirus pneumonia.
After that, the researchers conducted further studies on day 22. The results showed that the histopathological changes in the lungs of rhesus monkeys after vaccination were significantly reduced and viral load was also significantly reduced compared with the control group.
No virus was detected in the pharynx, anus and lungs of the four rhesus monkeys in the high-dose group on day 7 after infection, and no antibody-dependent enhancement (ADE) was observed.
The virus was partially detected in pharyngeal, anal and lung specimens on day 7 after infection in the medium-dose group, but the viral load was reduced by approximately 95% compared to the control group.
The results showed that vaccination with a 6 μg dose of candidate vaccine provided complete protection against novel coronavirus attack viruses and a 3 μg dose of vaccine had a partial protective effect.
Figure 3. Immunogenicity and protective effects of the novel coronavirus inactivation vaccine in the rhesus monkey
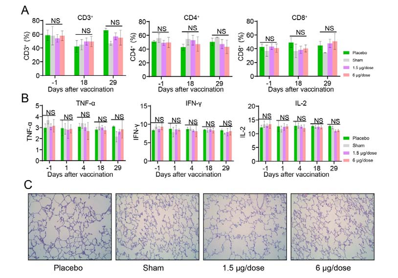
The researchers in turn validated the safety of the vaccine by observing clinical indicators and biochemical indices. They found that all vaccinated rhesus monkeys showed no fever or weight loss, and their appetite and mental state remained normal.
In terms of blood and biochemical analysis, there were no significant changes in the lymphocyte subpopulation ratios (CD3+, CD4+ and CD8+) and key cytokines (TNF-α, IFN-γ, IL-2, IL-4, IL-5 and IL-6) in vaccinated rhesus monkeys compared to the control group.
In addition, pathological evaluation of various organ tissues including lungs, heart, spleen, liver, kidneys and brain of vaccinated rhesus monkeys on day 29 showed that the vaccine also did not cause significant pathological features, and these results indicate that the candidate vaccine is safe in the rhesus monkeys.
Figure 4. Safety assessment of a novel coronavirus inactivated vaccine in the rhesus monkey
Link to the original paper: https://www.biorxiv.org/content/10.1101/2020.04.17.046375v1
Special Report: Fighting The New Coronavirus



